盘点2017年风口:巨头入场,小玩家夹缝中求生
浏览次数:730 来源:郑州网站建设 作者:郑州网站制作 标签:

“从前的日子很慢,一个行业从诞生到成熟,再到被市场淘汰,要用数年时间。
如今,资本给行业注入催熟剂,创业公司的发展历程被按下快进键。譬如最近出现的直播答题,从首家亮相到风靡全民所用时间不足一周。
回望2017,我们不难风口期越来越短,有些猪还没做好起飞姿势,已风过无痕。
最典型的例子是共享充电宝,用朝生暮死来形容也不为过。去年3月,“百电大战”开始上演。坊间流传的数据是,40天内,发生11笔融资,近35家机构入局,融资额约为12亿元。入秋后,行业降温,乐电、PP充电、放电科技等品牌相继在去年10月停运,年底时,“共享充电宝死亡名单”更是赫然陈列在各媒体的报道中。
风口交替频繁,人们的注意力永远不愁无处放置,恍然间,共享充电宝仿若已经过去很久。
除此之外,2017年的小风口还有知识付费、在线抓娃娃、迷你KTV、茶饮、95后社交、订阅式电商、健身仓、对话式阅读、狼人杀、快闪店、无人便利店和无人货架。
铅笔道对这些行业进行综合盘点,它们的兴起多与人群消费特征的变化相关。新中产的崛起,带来对体验更多的需求——迷你KTV、茶饮、订阅式电商、健身仓、快闪店、无人便利店与无人货架,都是在传统业态基础上进行了升级。
与此同时,创业者也打起下一波人口红利的主意——比如针对三四线城市人群的在线抓娃娃、面向更年轻群体的95后、00后社交。
在内容创业中,知识付费还有很长的路要走,对话式阅读则是在陈旧业态中做出的小创新,此二者也都与人们碎片化的时间及城市生活中与日俱增的焦虑感紧密联系。
狼人杀则被寄予在社交领域中玩出新花样的期望,但是除了头部玩家赚得暴利,它在社交方面的潜力也受到诸多质疑。
与新零售相比,小风口火热的时间更短,局中的玩家体量和总的融资规模都相对较小。
但并非所有小风口都走向了末路。要喝喜茶还是得排队;知识付费产品和用户数量也都在持续增长;以“衣二三”为代表的订阅式电商已经融到了C轮,股东阵容几乎攒齐了国内的一线资本;对话式阅读、快闪店等行业还在持续探索。
铅笔道发现,其规律在于越是进入门槛低、用户教育成本低的行业,越容易出现蜂拥而上的情况,而后是已上演多次的桥段——巨头入场,小玩家在夹缝中艰难求生,泡沫破灭,留下一地鸡毛。
2017已去,我们共同回顾风口行业的既往情况,或许能一窥新年的创投风向。
注:本文内容主要来自记者采访和网络公开信息,论据难免偏颇,不存在刻意误导。
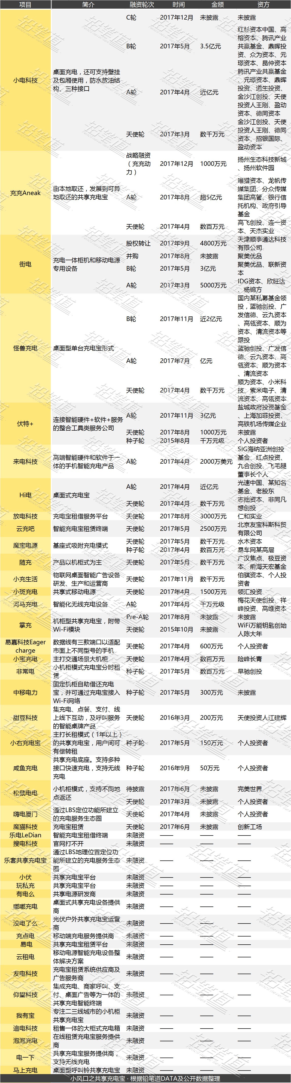
共享充电宝:百电大战厮杀惨烈,沉寂后各寻出路

其实,早在2015年12月,“街电”便在长沙投放了第一台共享充电宝柜机,但是一直鲜有问津,亏损严重。撑过1年多,风口突然来了。
去年3月开始,共享充电宝业内一时涌现数家公司,资本也在短时间内聚集加码。去年4月初,街电、来电、小电、Hi电等多家公司便获得融资。根据铅笔道统计,4月一共发生了10起融资,接下来的5月行业再新增8起融资,融资额度多以千万元、亿元为单位。
有媒体撰稿称,共享充电宝吸金是2015年共享单车刚出现时获得融资额的近5倍。甚至有人发出感叹:“维持了1年多的资本寒冬终于结束了。”
小电背靠腾讯,怪兽充电获得小米青睐,街电受到陈欧力挺…… 各家都找到了“大腿”,这也意味着战略资源已被瓜分将尽。但仍有创业者被吸引入局,例如放电科技,团队在5月启动项目,因落实供应商完善产品等问题,直到9月产品才开始投放。彼时,市面的唱衰之音已经响起前奏。
9月下旬,Hi电被爆花样裁员,将员工降薪发配至边远地区,如果不报到就辞退。10月中旬,乐电宣布停止运营,拉开倒闭潮的序幕。截至11月,有7个共享充电宝项目进入清算阶段。
回过头来看,共享充电宝无非桌面型、小机柜和大机柜3种业态,打的是线下流量的主意,除了使用费用、押金沉淀,还有广告、引流等商业落地形式。但是由于行业早期,各家鏖战,均未形成规模效应,盈利来源也相对单一,产品本身也存在使用率低及体验差等问题。泡沫很快破灭。
而就在去年11月底,怪兽充电、伏特+分别完成近2亿元、3亿元的融资;12月,充充旗下“充充动力”获战略投资,小电科技也披露新一轮融资,并放言有望在2018年3月盈利。
卷入新零售风口中的人们突然想起,“还有共享充电宝,他们还活着?!”但是,他们的路径已然发生了变化。
怪兽充电深耕手机共享充电,推出无线充电宝;充充布局新能源汽车充电业务,并进入通信网络、5G网微基站等基础建设领域;小充创始人直言共享充电宝是个伪命题,转型桌面智能终端;小电寄望于广告变现;来电设想适配、再造场景,并计划过出海方面的合作……
如果真如去年春天,创业者、投资人在共同愿景下所画的饼,全中国7亿手机用户,不下2500万个餐饮、娱乐等场景,而目前的渗透率只有2%,那么行业远未触达天花板。不论是死磕手机的共享充电业务,还是横向扩展,抑或是纵向延伸,创业者们面对的不是死胡同,但也需耐着性子去探索。
无人便利店:机会与危机同在,盈利仍是主要问题

时隔14个月,一再推迟的亚马逊的无人商店Amazon Go终于在近日开业。而在大洋彼岸,国内的无人便利店战火已经烧了整整一年。
铅笔道梳理了23家无人便利店品牌。其中18家在去年获得投资,小麦铺、缤果盒子和在楼下等品牌获投金额均在1亿元以上。而就在几天前,缤果盒子又宣布获得8000万美金投资,成为业内目前融资金额最高的无人便利店。
资本看中无人便利店并抱着足够期待,或许来自三个原因。其一,投放速度更快,传统便利店从选址签约到开业需要至少1个月时间,而算上招聘培训时间更长。而以无人便利店X-空间为例,一家便利店落地,只需要2天的时间。
第二,目前的无人便利店主要投放在社区、医院和学校等地点。这些地点大多属于不便开设传统便利店的区域,无人便利店可以说是介于传统便利店和无人货柜之间的一种产品形态,作为传统零售无法触及的业态场景的补充。
第三,无人便利店可以作为收集用户线下数据的终端,比如,有的无人便利店与房地产开发商合作,将其作为智慧社区的一部分,帮助开发商服务于业主。
但是,该领域的问题也显而易见,最主要的便是盈利难。据铅笔道的采访数据,目前市面上的无人便利店单月平均利润为6000元。无人便利店销售的商品均为标准品,而标品的毛利率仅为30%,非标品如盒饭、冲饮等鲜食毛利则在60%以上。
在7-11的收入结构中,非标品占比50%以上。而人员工资在传统便利店的成本结构中只占到不到10%。基于此,已有神奇屋等品牌逐渐放弃完全无人的模式,转而将智能和人工相结合,通过人工售卖非标品盈利。据其创始人透露,神奇屋目前所售商品已有70%为非标品。
第二,技术问题。亚马逊的Amazon Go时隔14个月才迟迟推出,主要原因便是技术尚未成熟。而国内市面上的无人便利店自主研发能力的很少,大多做的是技术集成,门槛不高,且技术不算成熟。另外,软硬件设备作为主要成本之一,价格也不菲。目前国内无人便利店主流解决方案为RFID,每个商品标签都会附带0.3~0.5元的成本。如果采用人脸识别等技术,一位关注科技类项目的投资人分析称,“购买商汤科技和Face++的技术,一家店没有十几万是拿不下来的”。
另外,无人便利店是否真的“无人”?曾有投资人质疑,给每个产品贴上二维码或者RFID,是否需要更多人工?由于无人便利店抛弃了传统店“前店后仓”的模式,补货、理货是否需要更多后端运营人员?最后,政策对无人便利店投放的影响,也是创业者和投资人不得不考虑的问题。
无人货架:一二梯队战略收缩,三四梯队或止步A轮

铅笔道对无人货架领域26个项目的融资情况进行了梳理,发现去年6月~12月共发生了25件投资交易。有公司如果小美、哈米科技、美味生活等半年融资3~5轮。而累计融资金额过亿的公司为5家。其中猩便利在3个月内完成近5亿元的两轮融资,表现尤为亮眼。
但是资本催熟的行业,也在今年开春迎来了当头一棒。猩便利爆出在三四线城市撤退,七只考拉开始裁减市场和运营人员,而领蛙则已被便利蜂控股。潮起潮落皆在旦夕之间。果小美创始人兼CEO阎利珉曾指出,只有在一个城市铺满1万个点位,才有可能切换到下半场。但是还未切换到“下半场”,居高不下的货损率和供应链的压力就已经拖垮了众多无人货架公司。
据此前媒体报道,去年5月叫停无人货架项目的用点心吧创始人易涛算了一笔帐,每个货架的月销售额为1000元,零食毛利41%,货架成本270元,一周补一次货的成本占30%,货损控制在5%的情况下,300个货架能实现盈亏平衡。但运营几个月后货损成本不断升高,个别点位甚至达到了50%。
上述情况并非个别现象。据业内人士介绍,由于缺乏严谨的物流系统,无人货架的商品丢失几乎是笔糊涂账。补货人员顺手牵羊,亦或是竞争对手恶性竞争,再加上“一些无人货架公司为了铺市场,选择临时拼凑兼职团队,他们为了拿活动佣金和开新户奖金,不管后期运营,把关不严,人数少的铺,宾馆等半开放场景铺,人群道德约束低的场所也铺,商品损耗比较大。”
为了控制货损,各家无人货架逐渐改变之前盲目扩张的策略,而转向深耕100人以上的中大型客户。另外,七只考拉、猩便利、果小美等都开始或计划推出封闭式货柜。不过据笔者观察,目前各家主要无人货架均投放货架5000个以上,猩便利公布已投放3万余个。若是将其中50%换成造价在数千甚至上万元的智能设备,成本也并非一笔小数目。
另外,巨头的加入,也让竞争更加激烈。2017年年底,阿里联合美的集团推出“小卖柜”;猎豹移动旗下推出“豹便利”;顺丰的无人货架项目“丰e足食”也在11月底宣布正式运营。此外,还有每日优鲜、饿了么、三全食品等独角兽们,也都基于各自的相关业务,将触角伸向了无人货架。
以每日优鲜为例,每日优鲜旗下便利购去年开始独立运营,获得腾讯等2亿美金投资。和新兴创业公司相比,其最大优势就是基于生鲜电商平台的冷链物流体系。每日优鲜将商品配置到遍布北京的近300个前置仓,然后根据不同点位的捕获系数和补货频次,由自营配送员进行补货。据官方公布的数据,每日优鲜能做到每日一补或者每日两补。
和具有供应链、资本优势的巨头、独角兽们竞争,创业公司的胜算几何仍未可知。今年1月16日,数据研究机构TalkingData发布的《无人货架行业白皮书》将行业划分为几大梯队,融资额高达13亿元的每日优鲜便利购排在第一梯队,具有领跑优势;果小美、猩便利、小e微店等融资额处于1亿元到10亿元之间的,为第二梯队;众多融资额在1亿元以下的构成第三梯队。
可预见接下来的混战之中,一二梯队的公司尚且还有周旋的余地,但对于绝大多数公司而言止步于A轮已是不争的事实,能找到接盘侠,或许已是最好出路。
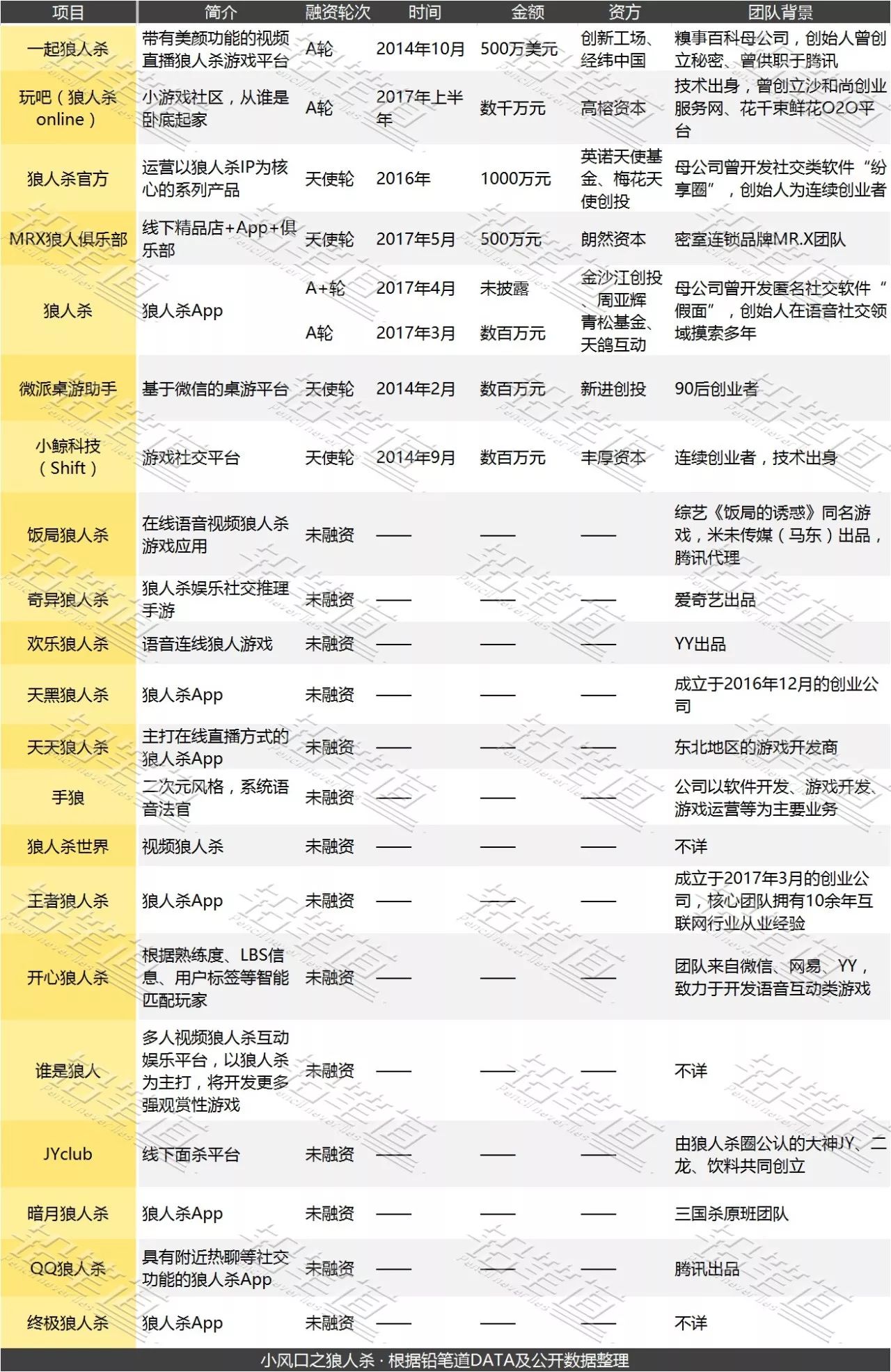
狼人杀:同质化严重,头部暴利

去年春节之后,狼人杀App如雨后春笋般林立于各应用商城。加之《lying man》、《panda kill》等狼人杀直播,以及《饭局狼人杀》等综艺节目的教化感染,狼人杀似乎一时成为全民桌游。
除了狼人杀App,创业者也进入了主打狼人杀的线下桌游吧。铅笔道统计了21家狼人杀相关项目,实际上赛道内的玩家远不止这些,在APP Annie中,狼人杀的搜索结果曾达到600多条。游戏规则开源、软件开发容易,以及头部玩家漂亮的数据、资本的关注,都是吸引创业者入局的因素。
这些项目以单一游戏的App居多,此外还有线下空间(如JYclub、MRX狼人俱乐部)和涉及狼人杀的综合游戏平台(如微派桌游助手、小鲸科技(Shift)、玩吧)。
根据公开信息,获得融资的仅7家,共8轮,涉及12个投资主体,各家披露的融资总额为8900万元。融资比例不高事实上反映了行业“不差钱”的现象。
“月营收能达到上千万,但自己账上的钱都不知道怎么花,再融几千万也没意义。”“天天狼人杀”创始人李太祖在去年9月如此放言。
青松基金在知乎上对投资“狼人杀”的原因做出了解释——因为数据宛如当年的映客。即便不懂游戏,不懂社交,但当我们抬头看到这个数据,当天就给了offer,三天内就完成了付款。如此看好为什么投资金额才数百万呢?“我想给,人家不要。”
但是,市场上也不乏唱衰者。十方创投投资经理崔植源曾撰文《玩过市面上所有狼人杀,我为进坑VC捏把汗》,他认为从社交角度看,依靠狼人杀所建立的关系链很脆弱;其游戏属性更强,但是商业模型的盈利能力却无法让人满意。
然而数据显示,上半年狼人杀的用户量一直持续走高。不过随着YY、腾讯入局,赛道留给普通创业者的空间正在缩小。业内最近的动作较小,不排除各家正闷声赚大钱,也有可能是行业发展速度放缓。关于狼人杀最新的一条消息来自“奇异狼人杀”,官方称将于1月11日正式开启安卓档先锋测试。
不论游戏还是社交,如何在外界寄予期待的想象空间中找到落地方案,在同质化的竞争中延长自己的生命周期,不知道今年春节中各玩家能否找到第二春。
轻奢茶饮:建筑美学成争霸利器

今年年初,咖门和美团点评研究院联合发布《2017年中国饮品生态发展报告》,《报告》显示:2017年饮品行业开业18万家,关店18万家。2016年下半年开始饮品店扩展速度放缓。
铅笔道考察了19家茶饮品牌,发现7家公司获得了融资(不包括智能茶饮设备开发商Dr.drinks),其中喜茶和奈雪の茶均获得1亿元A轮融资。除此之外,茶煮、MEETCHAT迷巧、Teasoon茶首、萌茶茶Tmoji等品牌也获得天使轮或Pre-A轮融资。
据媒体报道,头部公司奈雪の茶于去年10月推出,在2018年底开出100家门店的“百店计划”,截至12月28日上海市百一店正式开业,奈雪の茶已扩张至北方、华中、华东地区,全国门店数量将近50家。
同时,奈雪新规划的总投资超过6000万元、面积超过10000平米的中央工厂已经建成。而另一家头部公司喜茶,也在同一时间推出“白日梦”计划,公司与艺术家设计师合作,利用建筑空间学等理论,让店面空间变为消费者社交和休憩的场所。
两家公司都摒弃了开小店的做法,而开设100平米以上的大店,利用空间的个性化提升品牌。另外,双方都采用直营模式,以控制饮品品质。
茶饮行业的竞争,除了后端供应链外,便是前端产品和门店的竞争。通过自营方式开店,虽然控制了饮品品质,但是在扩张速度、资金和运营能力都给企业提出了更大的挑战。再加上餐饮行业准入门槛较低,同质化竞争严重,在当下门店即媒介的情形下,门面数量过少、扩张速度较慢,未必是一件好事。
饮品品质难以控制,其根本原因在于产品标准化困难。自营模式是其标准化的方式之一,但也未必是唯一模式。头部公司能否成长为中国的星巴克,似乎还有很长的路要走。
健身仓:用户体验不佳,前景存疑

有数据显示,当人均GDP高于7000美元时,民众的动态精神需求会不断丰富,而我国在2015年人均GDP已达到5.03万元,而以目前1700万人次的健身会员计算,我国健身会员的渗透率仅1.2%。
铅笔道统计了15家健身仓项目,从去年7月起开始投放。玩家数量并不多,但获得融资的比例却很高,占到了80%。健身仓这一赛道还可以再细分为可容纳多人的集装箱式仓体和占地仅4平米左右的小型仓体,分别以“超级猩猩”和“觅跑”为代表,此二者也是健身仓项目中融资总额最高的两家。
“超级猩猩”在去年12月获得数亿元C轮投资,这是行业内最新一起融资,也是本领域内目前轮次最高且金额最大者。
健身仓可以说是健康体育行业在消费升级时代下催生出的新事物,但就在去年10月发生了业内的首起并购案——“觅跑”合并了“达卡运动”。“懒熊体育”当时发表评论:“共享健身仓这轮合并潮来得过快,即便觅跑在融资和仓体落地上略拔头筹,但整体市场二八效应并未呈现。过早的合并潮带来的忧虑在于后续市场的开拓。”
根据“超级猩猩”官网展示的“猩店”,其已入驻深圳、上海、北京、武汉、东莞5个城市,共计铺设健身仓10个,开设全能店21个。根据媒体报道,“觅跑”在去年12月落地的健身仓数目接近200个,签约社区2000余个。
由此可见,行业市场占有率仍然较低,尚处于早期的规模化阶段,与无人零售的扩张速度不堪相提并论。铅笔道研究院曾发布的行研报告《深度|资本转向线下,健身行业下一个爆发点在哪?》,也指出被预期在去年11月出现的“疯狂扩张”并未到来,线下业态实际上还处于探索阶段。
除了宏观的行业数据未达到预期,健身仓在用户体验这一关也尚有欠缺。有评论认为,因为健身仓只能容一人,当它被使用时,随时随地健身的概念其实有名无实。而目前单一的设备(多为跑步机)无法满足用户多元的需求,在局限的空间中,用户的体验也会因为汗味、出汗后无法立即洗澡等因素大打折扣。
健身仓与自购跑步机等情况相比,并不存在明显的价格优势。有媒体曝光称,健身仓闲置时,屏幕等设备仍在运转,造成了能源浪费;扫码开门也存在不顺畅的情况,还有用户利用设计漏洞结算后仍然占用健身仓。
虽然业内创业者已规划了仓体使用费、课程费、广告、运动周边产品售卖等多种盈利来源,但是健身仓在软硬件技术和用户体验设计方面都还需要改进。
根据铅笔道历史采访,健身仓回本期基本上在6~10个月。考虑到设备及物业水电等费用,单仓首年投入成本应高于3.5万元,且投入成本与用户体验、折旧时间成正比,在业态早期收入主要来自健身服务费,上述回本周期或有水分。
健身市场的增长趋势不假,但是共享健身仓能在其中占有多大份额,按照目前的情况来看还得存疑。
在线抓娃娃:模式硬伤,已是一地鸡毛

2016年11月10日,日本的在线抓娃娃App“抓乐霸”推出中文版,手机线上操控抓娃娃的新模式被引入国内。随后,国内多家技术公司陆续推出在线抓娃娃解决方案,比如腾讯云、声网Agora、即构科技、超体云科技、云+物娱。
2017年8月12日,国内首款抓娃娃App(天天抓娃娃)上线,在线抓娃娃市场迅速被点燃。9月,欢乐抓娃娃、抓娃娃大作战等7款同类型产品先后上线。截至目前,市面上已有100余款抓娃娃独立App,并仍在以每天1.8款新品的速度新增(数据来自App Store),俨然一片“风口”繁荣景象。
铅笔道考察了18家在线抓娃娃项目的的融资情况,发现自2017年起,市场上获得投资的项目仅有6家,其中有2家(云+物娱和超体云)为在线抓娃娃解决方案提供商。2017年8月(首款抓娃娃产品上线)以后,市面上已出现100余款在线抓娃娃产品,仅有2家线上抓娃娃运营企业获得投资,且其中1笔为个人投资。
天天抓娃娃获得腾讯产业共赢基金投资的2000万美金投资,开心抓娃娃则获得500万元美金的A轮投资,欢乐抓娃娃获得IDG和真格基金投资。不过这三家公司背后均为大型流量平台(天天抓娃娃为Same社区旗下产品,开心抓娃娃为糗事百科,欢乐抓娃娃为YY旗下产品)。
资本的反应不如创业者热烈,铅笔道曾模拟过在线抓娃娃的财务模型,并估算出43.2%的纯利率。但是实际情况,在线抓娃娃的盈利情况被没有想象中美好。
首先是产品体验上,消费场景不同,产品同质化严重。对线下用户来说,娃娃机是在商场逛街时随意碰到的,它只作为一项“Kill Time”的娱乐活动;而对于线上抓娃娃App产品,它需要“主动”唤起用户下载和玩游戏的意识,即线上抓娃娃运营商需要支付额外的获客成本。由于在线抓娃娃一站式解决方案的出现,使得行业进入门槛变得很低,导致市场上短时间内出现大量的在线抓娃娃产品,同质化十分严重。
第二,企业运营数据:低留存、低ARPU值。通过采访项目及网络研报数据,我们了解到在线抓娃娃产品的留存率普遍较低,7日留存率在3%~10%。另外,企业的LTV(LTV=总营收/总用户=ARPU=ARPPU*付费转化率)收益范围在0.16~1元之间。我们参照某媒体平台单个App安装用户报价,取CAC为10元与前者比较,发现这些企业的LTV收益远小于CAC成本。
通过考察企业经营数据,我们发现在线抓娃娃的商业回报能力远没有想象那么强,其模式存在硬伤。未来若没有资本注入,多数独立App产品很可能陷入现金流危机。
迷你KTV:头部效应明显,地段为王

铅笔道统计的15家迷你KTV项目仅有6家获得了投资。星糖miniKTV于今年7月获得金沙江创投、DCM资本、IDG资本和云启资本数百万美元的A+轮投资,而唱吧也从自营转向投资,战略投资艾美科技数千万元。
除此之外,友宝在线以1.2亿元并购友唱KTV,传统KTV巨头雷石集团也入局成立“哇屋WOW”并获得尚势资本、正和岛基金投资。
根据网络公开资料显示,友唱目前在全国共装机5000多台,覆盖29个省份140余个城市,自营比例80%。而与友唱差不多同时入局的雷石WOW屋目前装机量为3000台。
同时,从这几家公司的行业背景来看,雷石是国内最大的KTV系统提供商,也是中国VOD行业最具影响力和竞争力的企业之一。其他几家迷你KTV品牌的背景,在做友唱M-Bar之前,其前身“厦门前沿科技”一直在做KTV点播技术,在热迁移、机顶盒等方面成绩显著;而生产咪哒mini K的艾美科技则是一家专注于移动互联网音乐设备研发的公司,包括网络音乐服务终端、音乐娱乐设备、网络音乐HIFI产品等。
在曲库和版权方面,以雷石的哇屋为例,据雷以军透露,目前他们与音集协、音著协,以及400余家唱片公司都有合作,曲库拥有超过30万首歌曲量。几大品牌因为在音乐领域的积累沉淀,入局迷你KTV和获得融资也是水到渠成。
铅笔道记者曾走访中关村附近的迷你KTV,发现商业区内的设备每天大概会有五六波人使用,而位置更偏僻的设备则鲜有人使用。另据其他媒体报道,在北京王府井、西单等商场内,时常出现排队现象,而在国贸、银泰中心等写字楼密集的地方,则基本无人问津。
所以各家的竞争主要是在渠道上,能否占领优势地段,能否占据更多用户等待时长的场景,对于迷你KTV的发展至关重要。而其他小品牌商在行业积累和抢占渠道上都尚无法与这几家头部公司竞争,获得融资概率自然也较小。
撇去泡沫,以下是几个看似不起眼,但模式跑通的希望与盈利机遇并存的小风口。
订阅式电商:头部公司逐渐崭露,服务质量如企业动脉

从综合电商到垂直电商,去年国内又兴起了一波订阅式电商的小风口。
铅笔道统计了18家业务涉及订阅式电商的创业公司,并按照融资总额进行排名。排名靠前的公司早在2015年开始起步,又各在去年完成1~3次融资。
赛道内的创业者来自各个领域,应用订阅式电商的行业也非常广泛,包括服装、珠宝配饰、鲜花、玩具、教育、茶水酒饮、香水等领域。他们或者以订阅作为业务运营的基础模式(如“衣二三”);或者在电商销售中加入订阅制度(如“咖啡星人”),以提高复购率、增强用户粘性。
在所有的18家公司中,仅有4家未获得融资;已融资的14家中,有9家公司获得过不止一轮融资。这在本次盘点的所有小风口当中都是非常不错的成绩。它传递出的信息是,订阅式电商这一模式被看好,且适用范围广。
本次盘点中,单笔融资金额最高为5000万美元,是“衣二三”于去年9月完成的C轮融资。该轮融资中,“衣二三”吸引了阿里巴巴、软银中国、红杉资本中国等国内一线机构入股。这意味着,至少在女装行业中,头部公司正在崛起。
除了服装,鲜花领域的“花加”和“花点时间”也值得关注,媒体报道中尽显两家的明争暗斗。去年6月,“花加”宣布亿元级别的A+轮融资,7月,“花点时间”紧跟着披露了数亿元B融资。去年9月,“花加”爆出毒花风波并被指数据造假靠烧钱扩大规模,后来“花点时间”在接受媒体采访时直言鲜花电商烧钱行不通。而就在去年12月下旬,双方又相继在媒体报道中表示对于物流、供应链的重视。
订阅式电商在女装、鲜花两个细分领域中已初具成熟业态的模样,这一模式赢得创业者和投资人青睐的原因也不难发现。
用户为一段时间内的产品或服务提前买单,商家的收入在一段时间保持稳定,垫资压力更小,也将增强对上游的议价能力。同时,只要保证用户体验,商家很容易建立起忠实的客户群。
但行业内也存在毁誉参半的现象。知乎网友提问“女神派是真的吗?用户体验如何?”有用户叫好,也有用户针对客服回复缓慢、无法解决问题,衣服实物与图片不符,预定的衣服无法准时送达等情况表达强烈不满。
去年11月,共享租衣平台“多啦衣梦”被爆运营异常,用户申请退还押金和会员费遭到拒绝。其创始人梁亮回应称App异常是因为“正在转型升级中”,根据工商信息,“多啦衣梦”关联公司推出了女装盲盒订阅品牌“递衣”,疑似业务转型。但“多啦衣梦”官方未对外透露具体情况。
订阅式电商本身是一个强调用户体验的商业模式,服务口碑犹如企业的动脉一样重要。能够轻易购买获得的衣物,不足以吸引用户租赁或预定等待。
女装的经验也可以借鉴到整个订阅式电商行业,在帮助用户省事的同时,如何制造惊喜,如何维持用户的期待,如何平衡收益与物流仓储、管理运营的成本。行业成长空间还很大,但要想提供挠到用户心头之痒的服务,也并非易事。
快闪店:toB or toC,各家玩法不同

美国作家Emili Vesilind曾做过一个比喻,“快闪店就像是实体的网页弹窗。”品牌以此考查选址的科学性、新品的市场反馈、吸引人气…… 自去年第二季度起,快闪店运营商的热度持续攀升,7月左右,闪殿、侧目等项目频繁通过媒体出现在大众视野,11月,闪殿、Major大调相继披露新一轮融资情况。
铅笔道根据公开信息整理了9家快闪店运营商,此为不完全统计,未考虑品牌商自主策划经营的快闪店。截至目前,行业共披露11起融资事件,金额总计约1.84亿元。融资时间则在去年下半年居多,参与资方包括清晗基金、高和资本、真格基金等。
可以看到,早在2014~2015年,国内便有创业公司试水快闪店,直到去年,在新零售的浪潮中,他们才得以乘势而上受到资本瞩目。这种仅在短时间内存在、强调感官体验的实体店,似乎能给寻求有效流量的品牌商和同质化严重的实体商圈带去新的期待。
这一赛道内虽然玩家不多,但是各团队都保持着一定的曝光度。去年年底,“铺天地”还牵头举办了“2017中国首届快闪商业高峰论坛”,其关注重点在于重构“人、货、场”的关系。“铺天地”是行业中融资总额最高的,它走的路是在提供场地租赁的基础上,逐步完善选址数据、快闪活动数据、快闪营销SaaS工具等服务内容。“闪殿”的发展路径也类似,团队不仅对空间打造及运营负责,还自主研发SaaS系统为品牌商打通线上线下的运营数据。
但并非所有玩家都画着雷同的蓝图,“Major大调”通过入住商业地产或改造大型空间并自主选品面,通过自有的媒体遇到向C端推广快闪活动;“侧目”的平台属性更强,为场所、品牌、媒体、艺术家提供连接机会,并对C端用户提供快闪活动咨询。
重B端服务还是重C端运营?当华丽装修与潮流风格变得不再稀缺,还有多少消费者会为快闪店买账?品牌们或许需要带着这些问题到实践中去检验。
知识付费:头部公司受资本青睐,新生力量垂直化明显

2018年跨年夜,多家媒体打造“知识跨年”,把知识付费又一次推上风口浪尖,同时百度也在元旦第二天便宣布推出“百度小课”,正式进入知识付费领域。
铅笔道于近期梳理了29家知识付费公司(市面上开展知识付费业务的公司远不止29家),其中去年获得投资的超过半数,有16家。蜻蜓FM、喜马拉雅FM和得到三家头部公司都在去年9月完成亿元以上融资,而知乎也在去年年初获得1亿美金投资。同时,得到还于近期传出即将A股上市。由此可见,资本对知识付费行业仍然看好。
在头部公司的运营数据方面,喜马拉雅2017年“123知识狂欢节活动”累计销售额1.96亿元,是2016年首届123知识狂欢节消费总额的近4倍(2016年狂欢节活动总销售额5000万,活动时间24个小时)。“得到”截至今年11月的渗透率为0.49%,对应用户安装数量为492万。从历史数据可知,“得到”应用端在去年12月的安装量为184万,这意味着其安装量在过去一年中上涨了167%。而2017年蜻蜓FM广告端与内容付费的收入占比已接近1:1。
除了头部公司,新公司则呈现出“小而美”的趋势。在领域上更垂直更细分,在形态以自媒体为主。如获得璀璨资本投资的“连在一起”专注于早教领域,获成为资本和口袋资本2000万元投资的“趁早”服务于都市女性,获梅花天使和丰厚资本投资的“真叫卢俊”专注于房地产领域……这些平台都是基于微信公众号的垂直领域知识付费平台。
娱乐工场投资副总裁麻宁在谈及知识付费时表示,在当下的社会思潮中,“普遍焦虑”这种情形是客观存在的,而焦虑感和求知欲“催生了(用户的)购买欲”。
从头部公司的经营数据和新入局平台的融资情况可见,知识付费仍处于上升期。这也不难理解为何今日头条、百度等大公司也纷纷布局知识付费。
但是制约知识付费行业发展的因素也显而易见。由于价值链较短,使得缺乏经验的小工作室录个课也可以在网上叫卖,质量参差不齐,给行业带来了不利的口碑影响,常有舆论认为知识付费基本等于粉丝经济甚至智商税。同时由于知识产品生产依赖于个人,标准化程度不高,就算是大平台也不能保证每一款产品都是高水准。这自然会影响知识付费产品的购买率。
另外,线上版权缺乏保护仍然是知识付费面临的首要法律问题,特别是文字、音频类作品的盗版现象屡禁不止。据此前媒体报道,仅知乎平台2016年就联合淘宝等查处200多次知识侵权行为。第三,知识付费领域已形成以时间管理、投资理财等热门领域,平台不同但内容同质化趋势明显。如何在有限的时间和精力下抢夺用户,仍然是各平台需要思考的问题。
95后社交:2017年仅3家公司融资信息披露

铅笔道统计了目前市面上23款95后社交产品。初步可分为三大类:一类是兴趣社交,主要基于95后感兴趣的二次元、星座等,代表为超能部,于2015年6月获得清流资本800万美金投资。该项目从社团社交切入,通过邀请顶尖二次元社团,吸引其他中小社团加入。
第二类为恋爱社交,主打男女约会交友,比如一周CP,两个陌生人通过平台认识,并共度一周的“情侣时间”。第三类是图文和视频社交,如wecut已于2016年获得美图和创新谷的数千万元A轮融资。由此可见,相比于“老气严肃的”微信而言,针对95后和00后的社交产品娱乐性更强。
其中融资轮次最高者为“最右”B轮,其余皆止步于A轮、天使轮。另外,2017年获得投资的社交产品更是寥寥可数,仅有3款融资信息披露:大眼bigeye、密码联盟和脸趴,且融资金额均不超过千万。
此前,据企鹅智酷在一项95后网络社交调查报告中指出,16000余名95后受访者中使用微信者20.42%,QQ使用者为44.36%,QQ空间使用者40.82%。而其他产品仅为5.39%。可见在腾讯等社交巨头面前,留给创业公司的机会并不多。
另据此前媒体报道,获得最高融资的“最右”,19岁以下用户比例为21.6%,20~24岁使用者比例为38.2%,25~29岁使用者为25.6%。可见大多数标榜95后甚至00后社交产品,用户主体仍为在校大学生和年轻白领。
这也不难理解,95后用户大部分仍为高中生,受学校管理和升学压力影响。一方面,95后很难接触到到这些社交产品,而所使用的社交产品都是基于同学和亲友的使用偏好进行选择。另一方面,使用时长受限,95后用户使用社交产品主要集中在下晚自习后和周末。以BigEye为例,创始人钟甄曾向铅笔道透露,部分用户集中活跃于晚上9点以后。
用户数据难以扩大,再加上腾讯、新浪、陌陌等社交巨头林立。恐怕正式95后社交产品在2017年鲜有获投的主要原因。
对话式阅读:Copy to China之后寻找本土化的拓展路径

对话式阅读项目主要在去年5~7月集中出现,一时成为热点。在铅笔道统计的20个项目中,实际依靠对话式阅读业务本身获得融资的公司仅5家(快点、快爽、话本小说、迷说、白鲸对话小说),其中仅起步最早(2016年4月)的话本小说拿下2轮融资,其余项目暂时止步首轮,且最近一轮融资也要追溯到4个月前。对话式阅读的小风口,颇有点雷声大雨点小的感觉。
对话式小说在国内掀起波澜前,美国同类产品Hooked已经做出了漂亮的数据——成立于2015年,自2016年11月开始长期占据App Store榜首,截至去年5月,用户数已达到2000万。国内创业者在接受采访时,也毫不避讳是受到了Hooked的启发。开发一款阅读类应用难度并不大,模式所需的投入也较轻,因而大量玩家迈入这个门槛,专门为此成立的初创公司、小说阅读平台开发新业务,甚至还有游戏公司、社交软件开发商及广告公司,入局者鱼龙混杂。
依靠对话式阅读业务吸金最多者为“快点阅读”,根据媒体报道,其App的DAU已达20万,积累小说内容近10万篇,100% UGC内容,平均用户使用时长达30~45分钟/天。
“快点阅读”也是赛道内最活跃的玩家之一,公司近日宣布将于本月8日上线全音频对话小说的新功能,小说内容随用户点击会以语音替代文字的形式呈现。在笔者看来,这不过是把早年间流行的广播剧搬到了手机终端。各家公司都在探索对话式阅读的想象空间,“牛哔的对话”着重开发的是附带的社交与游戏功能;“三言两鱼”则更关注阅读本身,在小说之外开发了心理、投资、社科等类别的付费对话式阅读产品。
此外,行业内还在去年8月、9月爆出了抄袭丑闻。“快点阅读”被指抄袭“迷说”独家签约的原创作品,“快点阅读”方面曾回应称为用户行为。无论是平台行为还是审核失误,在版权意识日益被重视的今天,企业都需要做好相关的风险把控。
对话式阅读如何推陈出新,如何通过差异化的手段留住读者,进一步实现商业价值?即使风口过去了,各公司也对于这些问题有自己的探索路径,期待行业在新年是否会迎来新一轮生机。
结语
“风停之后该怎么办?”这是来电科技CEO袁炳松曾日思夜想的问题。仍然以共享充电宝为例,它像一面镜子,照出了时代的浮躁和急功近利。
联想创投执行董事顾正斌曾说:“如果不是资本进入,我们很可能不会如此早地讨论共享充电宝。资本的力量在创业中逐渐大过模式、技术创新本身,这是一件比充电宝租赁更大的事。”
不可否认,有些风口是由资本煽动起来的,创业者要明辨机遇与诱惑。即使风口行业的需求的确存在,是否值得你在当下的时间点进入,需要投入的精力和成本你是否能承担?创业需三思,莫要在追逐风口的半道才发觉力不从心,因为骑虎难下而得不偿失。
创业不易,不论是有幸卷入风口还是不幸卷入风口,坚持商业本质,打磨产品模式,或许才能在风停之后安全着陆。
网站文章纠正或建议请致电:186-9583-3851 或邮箱联系:136109548@qq.com

加个好友,随时问