中国网络表演(直播与短视频)行业发展报告(2022-2023)
浏览次数:591 来源:郑州网站建设 作者:郑州网站制作 标签:短视频,发展报告
新时代、新直播、新舞台——直播与短视频。
2022年对于网络表演(直播与短视频)行业而言是十分关键的一年。
2022年,中共中央政治局会议、中央经济工作会议先后提出,“要促进平台经济健康发展”“出台支持平台经济规范健康发展的具体措施”“支持平台企业在引领发展、创造就业、国际竞争中大显身手”,为一个活跃的数字新时代谱写了序章。过去一年来,直播、短视频深度融入各行各业、生产生活,撬动经济社会质量变革、效率变革、动力变革。直播、短视频行业步入高质量发展阶段,数字生态里不断发酵新市场、新业态、新角色,沉淀新内容、新场景、新故事。
2023年5月,中国演出行业协会发布了《网络表演(直播与短视频)行业发展报告(2022-2023)》。
【报告核心观点摘要】
在行业发展的新阶段,直播、短视频平台逐步向互联网基础应用过渡,通过深度赋能数实融合、就业创业、文旅推广、助农普惠等,服务于网络强国、数字中国建设,助力构建新发展格局,推动高质量发展。
平台发力,牵引供需两端,为工业品、农产品的高效流动开辟新通路;带动就业,拓展职业发展新空间;借助直播、短视频,传统文化赓续、国际传播创新得到社会多元主体的共同演绎;特色农产品通过直播间订单走向大江南北;平台社区成为培养乡村人才的第二课堂和基地;激活乡村文旅,削弱地域机会不均。作为一种技术力量,直播、短视频自身的不断迭代,融合新技术,构建更丰盈的数字世界,不断为人们提供身临其境的全新体验。
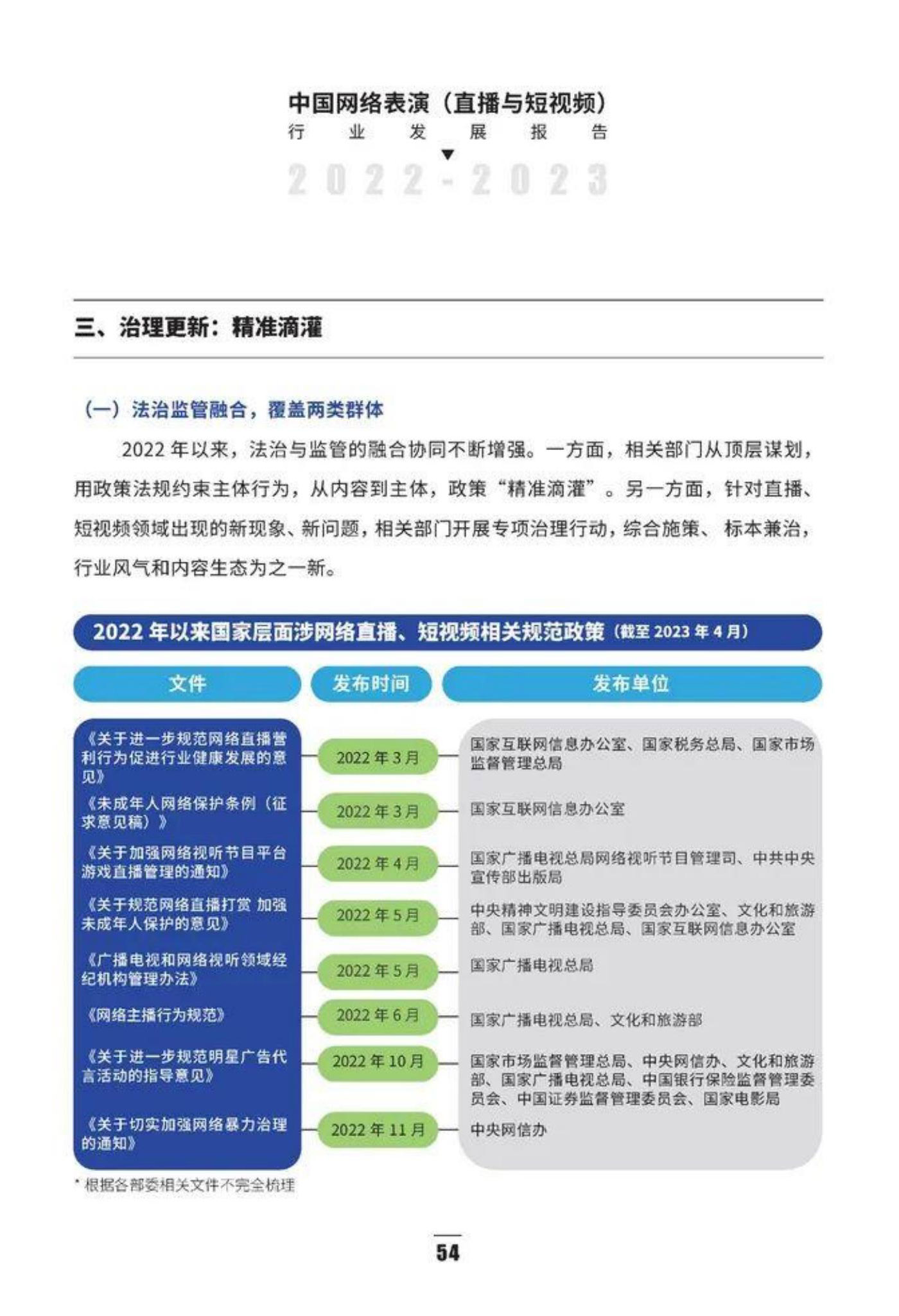
回顾2022年,立法立规、专项治理、扶持引导多管齐下,监管迈向体系化,模糊地带被进一步挤压:一方面,国家与地方对产业的政策扶持贯穿全年,不断下沉;另一方面,从内容到主体,法治与监管进一步融合协同。监管引导下,直播、短视频平台机构强化自律合规,构建“清朗”基因,担纲主旋律,传递正能量。在常态化监管与“共赢”理念之下,“内容安全”“未成年人保护”“主播职业化”等成为行业合规生命线。
在可预见的未来,直播、短视频行业将进一步在平台经济中发挥重要作用:汇聚多元内容、融入数字经济、讲好中国故事、辐射海外市场、引领正向价值。平台发展所带来的数字红利将继续向地理偏远、经济落后的地区和人群拓展,多方参与、鼓励创新的共识不断形成。
更多有关中国网络表演行业的洞察与研究分析,可查看以下本次报告详细。









































































网站文章纠正或建议请致电:186-9583-3851 或邮箱联系:136109548@qq.com

加个好友,随时问